首页
关于朗固
公司简介
企业文化
资质证书
发展历程
厂容厂貌
产品中心
光固化单体
光固化树脂
反应性胺助引发剂
应用领域
技术中心
技术支持
营销网络
员工风采
新闻中心
公司新闻
行业动态
联系我们
联系方式
电子地图
留言反馈
0797-4430870
首页
关于朗固
公司简介
企业文化
资质证书
发展历程
厂容厂貌
产品中心
光固化单体
光固化树脂
反应性胺助引发剂
应用领域
技术中心
技术支持
营销网络
员工风采
新闻中心
公司新闻
行业动态
联系我们
联系方式
电子地图
留言反馈
更新时间:
2025-04-16 13:40:00
点击次数:
378
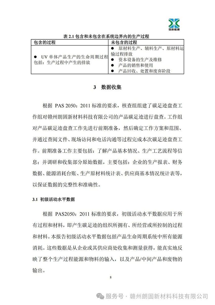
产品碳足迹评价报告
上一篇
清洁生产审核信息公示
下一篇
2024年社会责任报告
返回上一页
新闻推荐
2025.08.12
清洁生产审核信息公示
2025.04.16
2024年社会责任报告
2025.01.21
2025年1月21日,市领导莅临赣州朗固新材料科技有限公司慰问省劳动先进模范一鄢菱同志
2024.02.22
感恩有你,一路同行——赣州朗固新材料科技有限公司年会圆满结束